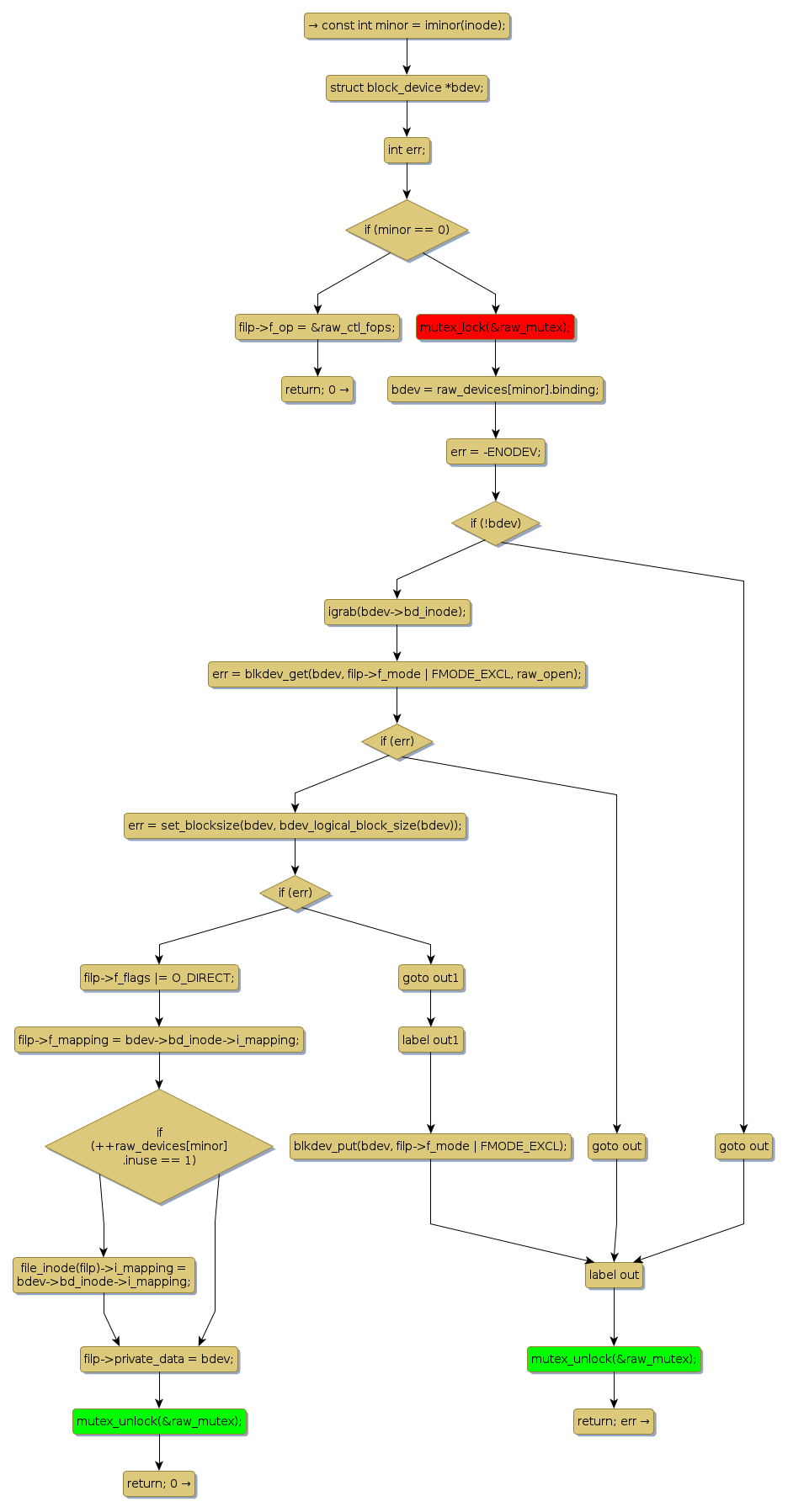
Instance Verification Kit (IVK)
mutex lock @ [1696+23+/linux-3.19-rc1/drivers/char/raw.c]
Instance Signature: raw_mutex
|
The Matching Pair Graph:
|
|
Function Name
|
Control Flow Graph (CFG)
|
Events Flow Graph (EFG)
|
Source Correspondence
|
|
raw_open
|
|
|
[1475+8+/linux-3.19-rc1/drivers/char/raw.c]
|